“卓然出众,志在巅峰”-瑞莱谱INSPEC 9000

斩获2025年度“分析测试仪器创新奖”殊荣
瑞莱谱(杭州)医疗科技有限公司研发的具有自主知识产权的、质量稳定可靠、核心部件国产化的临床诊断专用高效液相色谱串联质谱检测系统(INSPEC 9000 LC-MS/MS)),在质谱大气压接口、离子源整体结构、四极杆质量分析器和碰撞反应池设计及自动调谐校准等方面采用了创新设计。整机采用一体化设计,更节省空间,同时配备全自动样本全处理和配套试剂,可实现“样品进,结果出”,打造无人值守实验室,提供质谱整体解决方案。于2024年完成完全自主知识产权的国产原研的液相色谱串联质谱检测系统――INSPCE 9000的注册,携多款覆盖临床质谱主流检测项目的小分子精准检测试剂盒进入市场,为临床医学提供更加精准的基石级检测工具。本款仪器与瑞孚迪达成战略合作,赋能新生儿筛查与罕见病早期诊断,详见:
https://mp.weixin.qq.com/s/YWYPR_bN5o0R8Av1D6Ox6g

原研质谱技术突破高端分析仪器壁垒,持续为客户创造价值
瑞莱谱此次获奖产品高效液相色谱串联质谱检测系统(INSPEC 9000 LC-MS/MS)的主要技术特点包括:
高灵敏度:超高压液相??榇吹母咝О邢蚍掷肽芰?、离子源正交加热辅助气带来的高效去溶剂效率,高效提升待测物质的离子化效率,两级聚焦传输杆和具有180度弯曲碰撞池设计的三重四极杆,结合低噪声的电子倍增器,带来极佳的灵敏度;
高通量:使用全自动有机前处理替代繁琐低效人工样本前处理,结合超高压液相泵组件缩短出峰时间,叠加碰撞池离子轴向加速技术带来单位时间内MRM通道数增长,使分析效率成倍提升;
高稳定性:优异的模块化和热学、抗电磁兼容设计;优良的抗基质能力;持续的可靠性增长与工程化测试、迭代,仪器具有较高可靠性;
高智能化:创新性采用卷积神经网络进行色谱寻峰,通过层次化结构来处理质谱峰的积分图像数据,具备自学习能力。贴合用户习惯的操作界面,自动化的校准???,可以直接调用的常见项目分析方法库,极大降低了对操作人员的技术依赖。
多元领域覆盖,满足不同应用场景的检测需求
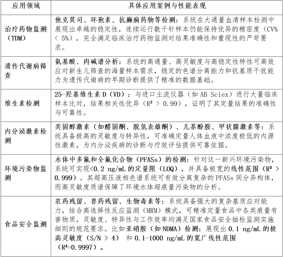
瑞莱谱本次获奖产品高效液相色谱串联质谱检测系统(INSPEC 9000 LC-MS/MS)的主要应用领域包括医疗、药物分析、环境和食品安全检测等。
表1 INSPEC 9000高效液相色谱串联质谱检测系统的主要应用场景

瑞莱谱(杭州)医疗科技有限公司供稿
